12-inch fab QMS implementation difficult? Here's this seven-step penetrating combat guide
In the field of semiconductor manufacturing, 12-inch wafer fabs (hereinafter referred to as 12-inch fabs) represent advanced production processes and large-scale production capacity. As semiconductor device sizes continue to shrink and integration levels increase, 12-inch fabs place nearly苛刻 demands on the precision and efficiency of quality management. QMS quality management system (hereinafter referred to as QMS), as a core tool to ensure product quality, enhance corporate brand value and product competitiveness, its successful construction and application in 12-inch fabs is particularly critical.
As a 'quality veteran' who has participated in the implementation of QMS from 0 to 1 in three 12-inch fabs, Gecdong Smart uses this article to dissect how a QMS suitable for 12-inch fabs is forged.
01 Strategic Planning: Build a Solid Foundation for QMS
At the beginning of building a 12-inch fab, comprehensive planning for QMS should be done first. This involves:
Clarifying quality objectives, such as chip yield, reliability indicators, etc., and decomposing them into various production links.
According to industry standards, such as if products are aimed at the automotive electronics field, it is necessary to build a QMS framework according to automotive standards like ISO9001, IATF16949, AEC-Q series, as well as customer-specific quality requirements.
Considering factors such as factory architecture, personnel allocation, equipment layout, etc., to ensure that QMS can integrate with the overall operational system of the factory, laying a solid foundation for subsequent implementation.
02 Demand Research + Process梳理: Unblock the Full Link Quality脉络
The production process of 12-inch fabs is complex and interlocking. From front-end processes such as silicon wafer incoming inspection, lithography, etching, doping, etc., to back-end processes such as chip testing, packaging, etc., each link has its unique quality control points. In the demand research phase, it is necessary to深入 each production环节, fully communicate with frontline operators, process engineers, and quality management personnel. By meticulously梳理 each process, clarify input and output standards, as well as key quality control points, and develop detailed and operable quality specifications and作业指导书 for each process.
For example, in the lithography环节, strictly规定 parameters such as photoresist coating thickness, exposure dose, development time, etc., and corresponding detection methods and frequency, to ensure that the quality of each batch of products in this process can be precisely controlled, achieving smooth flow of quality throughout the entire production process.

03 Modular Deployment: Phased Implementation of Control落地
Based on the quality objectives and pain points of the 12-inch fab, select QMS functional modules. Gecdong Smart QMS covers the entire lifecycle quality management from procurement (supplier quality, supplier COA), incoming material (IQC), process (OQA, non-conforming product handling/MRB/OCAP, etc.), after-sales feedback and 8D improvement, change management (ECRB), system audit (internal/external/management audit), measuring instruments and MSA.

At the same time, to配合 the production plan of the 12-inch fab, QMS functional modules can be上线 in phases. The following figure illustrates.

04 System Integration: Build an Intelligent Quality Data Hub
With the improvement of automation and intelligence in semiconductor manufacturing, 12-inch fabs普遍 introduce advanced information systems, such as MES (Manufacturing Execution System), EAP (Equipment Automation Program), SPC (Statistical Process Control), ERP (Enterprise Resource Planning System), etc. To发挥 the maximum effectiveness of QMS, it must achieve seamless integration with these systems,打破 information silos, and build an intelligent quality data hub.
In the system integration process, first determine the data interaction interface specifications and data formats between各 systems, achieve bidirectional data flow and sharing. For example, in the raw material procurement环节, ERP/WMS systems transmit supplier information and purchase order data to QMS, QMS records and analyzes incoming inspection data, and feeds the inspection results back to ERP/WMS for supplier evaluation and management. During the production process, QMS obtains production progress information from MES, and provides quality data from各 processes to MES for production scheduling and quality追溯. In equipment management, EAP synchronizes equipment台账 and maintenance plans to QMS, and QMS provides equipment maintenance optimization suggestions to EAP based on equipment operation data and quality correlation analysis results. Through this comprehensive system integration and data打通, the various business links of the 12-inch fab紧密协作, make decisions based on unified and accurate data, and improve overall operational efficiency and quality control水平.
05 Verification and Optimization: Full-Scenario Reliability Testing
In the system verification and optimization phase, it is necessary to complete full-scenario reliability testing step by step.
First, conduct functional testing, simulate various actual business scenarios of the 12-inch fab, test each functional module of QMS one by one, to ensure that its functions meet design requirements. For example, in SPC module testing, input simulated process quality data, check whether functions such as control chart drawing and异常报警 are normal.
Then, conduct performance testing,针对 the large-scale data processing and high-concurrency access needs of 12-inch fabs, use professional testing tools to simulate scenarios such as bulk data editing and querying, test system response time, throughput, data storage efficiency and other performance indicators. For example, during peak hours, test whether QMS can complete data reception, storage, and processing within the specified time, without system lag or崩溃.
During the testing process, promptly optimize and adjust any issues found. For example, if data query response time is too long in performance testing, improve by optimizing database indexes, adjusting data storage structures, using caching techniques, etc. After multiple rounds of verification testing and optimization adjustments, ensure that QMS meets the requirements of the complex production environment of 12-inch fabs in terms of functional integrity and performance reliability.
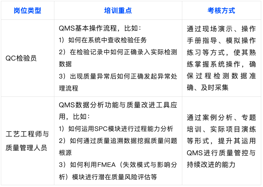
06 Personnel Empowerment: Activate QMS Operating Cells
The QMS of a 12-inch fab forges not only the system but also the 'quality genes' of the enterprise. Even the most perfect QMS cannot do without human execution and maintenance. For QMS to play a role in the 12-inch fab, personnel training and promotion are crucial.
12-inch fabs need to provide comprehensive quality awareness training to employees, so that every employee deeply understands the importance of quality and their own responsibilities in quality control. At the same time, develop personalized training plans for不同岗位 personnel, so that every employee becomes an active cell in the effective operation of QMS, contributing their own strength to the achievement of quality objectives.

07 Continuous Improvement: Polish QMS Excellence, Dynamically Meet Challenges
Semiconductor technology is constantly iterating, market demands are increasingly diversified, and the quality challenges faced by 12-inch fabs are also dynamically changing. Therefore, continuous improvement is the norm for QMS. By analyzing quality information collected from multiple channels such as customer feedback, market complaints, internal audits, etc., identify quality shortcomings and improvement opportunities.
For example, if customer feedback indicates that芯片 performance is unstable under a specific工况, the factory organizes a cross-departmental team to深入 investigate, find the root cause from aspects such as design, raw materials, production processes, etc., take corresponding improvement measures, and update and improve related processes and standards in QMS, verify the improvement effect, form closed-loop management, continuously improve the suitability and effectiveness of QMS, polish the QMS of the 12-inch fab into an excellent system应对 various quality challenges, help the factory stand out in the fierce market competition, and continuously and stably provide customers with high-quality semiconductor chip products.
In summary, building a QMS suitable for 12-inch fabs is a complex and systematic project that requires careful polishing from multiple aspects such as strategic planning, demand research, functional deployment, integration implementation, verification optimization, personnel empowerment, and continuous improvement. Only in this way can a high-efficiency QMS that fits the production reality of 12-inch fabs and meets quality management needs be created, helping semiconductor enterprises achieve high-quality and sustainable development in the fierce market competition.





